Toggle navigation
首頁
關於我們
最新活動
動態消息
產業用語解釋
活動錦集
刊登廣告
會員名錄
網站連結
動態消息
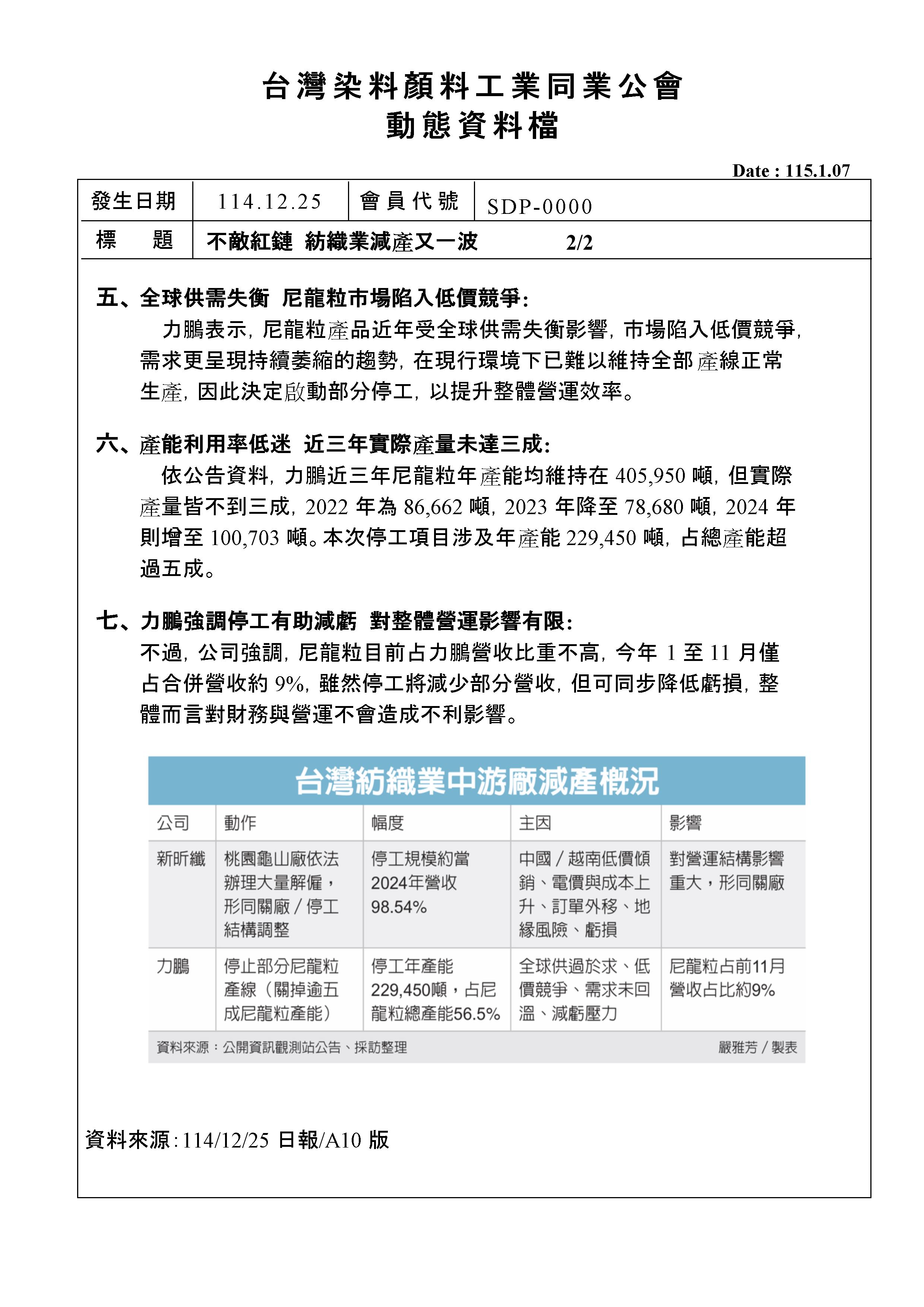
<動態消息> 不敵紅鏈 紡織業減產又一波
新聞類別:動態消息 | 發佈日期:2026-01-09
回 上 頁